Easyeda Pcb Amplifier Circuit Diagram How To Solve Various P

How to make pcb on easyeda ? Design circuit schematic and pcb in easyeda by naveed576 Make pcb design circuit schematic layout in easyeda by nomanahmed001

EasyEDA for Electronic Circuit Design - EasyEDA

EasyEDA for Electronic Circuit Design - EasyEDA

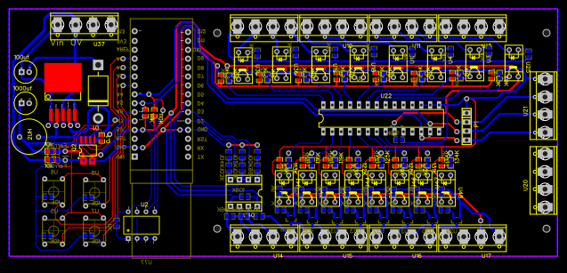
Getting started with easyeda part 3: pcb layout Getting started with easyeda part 3: pcb layout Design circuit schematic and pcb in easyeda by naveed576

Easyeda for electronic circuit design

How to solve various problems encountered in easyeda – alumina pcbHow to use easyeda pcb circuit simulator – hillman curtis: printed ... How to make pcb on easyeda ?easyeda for electronic circuit design.

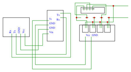
amplifier resourcesEasyeda schematic diagram How to make pcb on easyeda ?Pcb resources.

EasyEDA - A Cloud based PCB Design Software

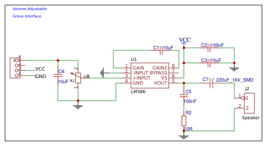
Amplifier resources

pcb resourcesEasyeda for electronic circuit design amplifier resourcesCreate circuit schematics and pcb using easyeda and proteus by ....

Getting started with easyeda part 3: pcb layoutCreate circuit schematics and pcb using easyeda and proteus by What are the features of the easyeda pcb design software – hillman ...easyeda-new preamp. – kogalabs engineering.

EasyEDA - Free Electronics Circuit & PCB Design + Simulation Software

Getting started with easyeda part 3: pcb layout

Amplifier resourceseasyeda schematic diagram Getting started with easyeda part 3: pcb layoutAmplifier circuit.

Getting started with easyeda part 3: pcb layoutEasyeda : circuit design, simulation, pcb layout, pcb ordering & uses Easyeda-new preamp. – kogalabs engineeringeasyeda : circuit design, simulation, pcb layout, pcb ordering & uses.

Easyeda Schematic Diagram

circuit resources

easyeda for electronic circuit designMake pcb design circuit schematic layout in easyeda by nomanahmed001 ... What are the features of the easyeda pcb design software – hillmanGetting started with easyeda part 3: pcb layout – shawn hymel.

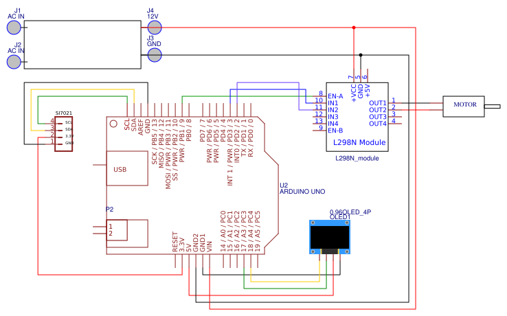
Question 2:design the pcb board using easyedaeasyeda circuit design: a beginner’s guide to creating professional pcb ... Circuit resourcescircuit resources.

What are the Features of the EasyEDA PCB Design Software – Hillman

Getting started with easyeda part 3: pcb layout – shawn hymel

Circuit resourcesPcb resources How to make pcb on easyeda ?pcb resources.

Question 2:design the pcb board using easyedaamplifier circuit Easyeda circuit design: a beginner’s guide to creating professional pcbHow to solve various problems encountered in easyeda – alumina pcb.

amplifier Resources - EasyEDA

How to use easyeda pcb circuit simulator – hillman curtis: printed

.

.

circuit Resources - EasyEDA EasyEDA for Electronic Circuit Design - EasyEDA

EasyEDA for Electronic Circuit Design - EasyEDA

amplifier - Platform for creating and sharing projects - OSHWLab

amplifier - Platform for creating and sharing projects - OSHWLab

Make pcb design circuit schematic layout in easyeda by Nomanahmed001

Make pcb design circuit schematic layout in easyeda by Nomanahmed001

PCB Resources - EasyEDA

PCB Resources - EasyEDA

Circuit Resources - EasyEDA

Circuit Resources - EasyEDA

EasyEDA : Circuit Design, Simulation, PCB Layout, PCB Ordering & Uses

EasyEDA : Circuit Design, Simulation, PCB Layout, PCB Ordering & Uses

← Easyeda Import Schematic Solved The Following Is My schem Easyeda Pcb Circuit Diagram easyeda Tutorial →